Product Summary
The TDA4863G is a power factor controller IC for high power factor and low THD. This active harmonic filter limits the harmonic currents resulting from the capacitor pulsed charge currents during rectification. The power factor which describes the ratio between active and apparent power is almost one. Line voltage fluctuations can be compensated very efficiently.
Parametrics
TDA4863G absolute maximum ratings: (1)Supply zener current: 20mA; (2)supply voltage: -0.3V; (3)voltage at pin 1, 3, 4: -0.3 to 6.5V; (4)current into pin2: -10 to 40mA; (4)ESD protection: 2000V; (5)storage temperature: -50 to 150℃; (6)operating junction temperature: -40 to 150℃; (7)thermal resistance: 100K/W.
Features
TDA4863G features: (1)IC for sinusoidal line-current consumption; (2)power factor achieves nearly 1; (3)controls boost converter as active harmonic filter for low THD; (4)start up with low current consumption; (5)zero current detector for discontinuous operation mode; (6)output overvoltage protection.
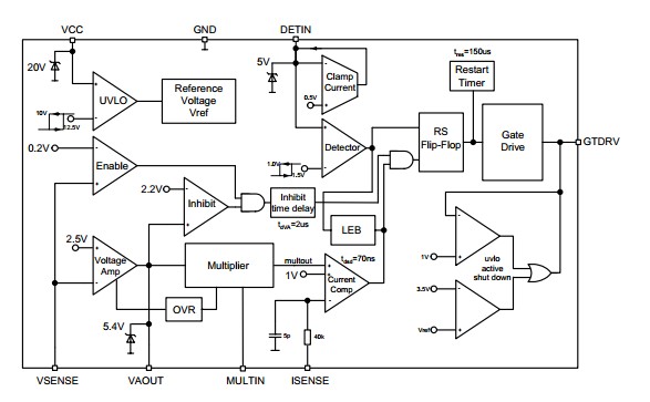
Diagrams

| Image | Part No | Mfg | Description | ![]() |
Pricing (USD) |
Quantity | ||||||||||||
|---|---|---|---|---|---|---|---|---|---|---|---|---|---|---|---|---|---|---|
![]() |
![]() TDA4863G |
![]() Infineon Technologies |
![]() Power Factor Correction ICs BOOST CONTROLLER FOR HI PWR FACTOR/LW THD |
![]() Data Sheet |
![]()
|
|
||||||||||||
![]() |
![]() TDA4863GNT |
![]() Infineon Technologies |
![]() Power Factor Correction ICs PFC IC High Power and Low THD 20V |
![]() Data Sheet |
![]() Negotiable |
|
||||||||||||
(China (Mainland))










