Product Summary
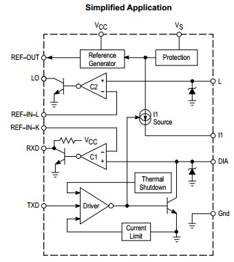
The MC33199D is an automotive ISO 9141 serial link driver. The MC33199D has been designed to meet the Diagnosis System ISO 9141 specification. The device has a bi-directional bus K Line driver, fully protected against short circuits and over temperature. It also includes the L Line receiver, used during the wake up sequence in the ISO transmission. The MC33199D has a unique feature which allows transmission baud rate up to 200k baud.
Parametrics
MC33199D absolute maximum ratings: (1)VS supply pin: -0.5 to 40V; (2)VCC supply DC voltage range: -0.3 to 6V; (3)DIA and L pins: -0.5 to 40V; (4)TXD DC voltage range: -0.3 to VCC+0.3V; (5)ESD voltage capability: ±2000V; (6)operating junction temperature: -40 to 150℃; (7)storage temperature: -55 to 150℃; (8)maximum power dissipation: 250mW.
Features
MC33199D features: (1)Electrically Compatible with Specification Diagnosis System ISO 9141; (2)Transmission Speed Up to 200 k Baud; (3)Internal Voltage Reference Generator for Line Comparator Thresholds; (4)TXD, RXD and LO Pins are 5.0 V CMOS Compatible; (5)High Current Capability of DIA Pin (K Line); (6)Short Circuit Protection for the K Line Input; (7)Over Temperature Shutdown with Hysteresis; (8)Large Operating Range of Driver Supply Voltage; (9)Full Operating Temperature Range; (10)ESD Protected Pins.
Diagrams

| Image | Part No | Mfg | Description | ![]() |
Pricing (USD) |
Quantity | ||||||||||
|---|---|---|---|---|---|---|---|---|---|---|---|---|---|---|---|---|
![]() |
![]() MC33199D |
![]() |
![]() DRV AUTO ISO 9141 SER LNK 14SOIC |
![]() Data Sheet |
![]()
|
|
||||||||||
![]() |
![]() MC33199DR2 |
![]() |
![]() IC DRVR SER INK ISO9141 14-SOIC |
![]() Data Sheet |
![]()
|
|
||||||||||
(China (Mainland))









