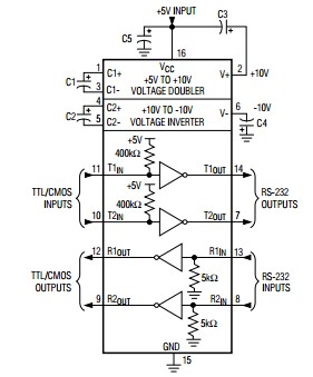
Product Summary
The MAX233ACPP is a 5V-powered multichannel driver/receiver. It uses no external components and are recommended for applications where printed circuit board space is critical. The applications of the MAX233ACPP include Portable Computers, Low-Power Modems, Interface Translation, Battery-Powered RS-232 Systems, Multidrop RS-232 Networks.
Parametrics
MAX233ACPP absolute maximum ratings: (1)Supply voltage: -0.3 to 6V; (2)input voltage: -0.3 to VCC-0.3V; (3)Output voltage: 15V; (4)continuous power dissipation: 889mW; (5)operating temperature range: 0 to 70℃; (6)storage temperature range: -65 to 160℃; (7)lead temperature: 300℃.
Features
MAX233ACPP features: (1)+3.0V to +5.5V; (2)Low-Power; (3)Up to 1Mbps; (4)True RS-232 Transceivers Using Four 0.1µF External Capacitors; (5)±15kV ESD-Protected.
Diagrams

| Image | Part No | Mfg | Description | ![]() |
Pricing (USD) |
Quantity | ||||||||||||
|---|---|---|---|---|---|---|---|---|---|---|---|---|---|---|---|---|---|---|
![]() |
![]() MAX233ACPP |
![]() Maxim Integrated Products |
![]() RS-232 Interface IC 5V MultiCh RS-232 Driver/Receiver |
![]() Data Sheet |
![]()
|
|
||||||||||||
![]() |
![]() MAX233ACPP+G36 |
![]() Maxim Integrated Products |
![]() RS-232 Interface IC 5V MultiCh RS-232 Driver/Receiver |
![]() Data Sheet |
![]()
|
|
||||||||||||
(China (Mainland))









