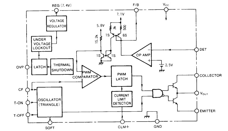
Product Summary
The M51978P is a switching regulator controller. It is designed to get the regulated DC voltage from AC power supply. It can directly drive the MOSFET with fast rise and fast fall output pulse and with a large-capacity totem pole output. The applications of the M51978P include feed forward regulator, fly-back regulator.
Parametrics
M51978P absolute maximum ratings: (1)Supply voltage: 31V; (2)collector voltage: 31V; (3)output current: ±1A; (4)VREG terminal output current: -6mA; (5)OVP terminal voltage: VCCV; (6)Power dissipation: 1.5W; (7)thermal derating: 12mW/℃; (8)operating temperature: -30 to 85℃; (9)storage temperature: -40 to 125℃.
Features
M51978P features: (1)500kHz operation to MOSFET; (2)Compact and light-weight power supply; (3)packages with high power dissipation are used to withstand the heat generated by the gate-drive current of MOSFET; (4)simplified periphernal circuit with protection circuit and built-in large-capacity totempole output; (5)high-performance and highly functional power supply.
Diagrams

(China (Mainland))






