Product Summary
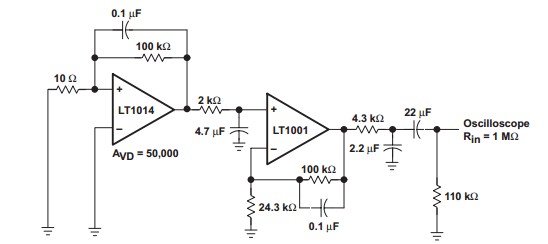
The LT1014CN is a quad precision operating amplifier. It features low offset-voltage temperature coefficient, high gain, low supply current, and low noise. The common-mode input voltage range includes ground, and the output voltage can also swing to within a few milivolts of ground.
Parametrics
LT1014CN absolute maximum ratings: (1)supply voltage: 22V; (2)differential input voltage: -22V; (3)duration of short-circuit current: unlimited; (4)operating free-air temperature range: 0 to 70℃; (5)storage temperature range: -65 to 150℃.
Features
LT1014CN features: (1)Input Offset Voltage 300mV Max at 25℃; (2)Offset Voltage Temperature Coefficient 2.5mV/℃ Max; (3)Input Offset Current 1.5nA Max at 25℃; (4)High Gain 1.2V/μV Min (RL = 2 kΩ), 0.5 V/μV Min; (5)Low Supply Current 2.2mA Max at 25℃; (6)Low Peak-to-Peak Noise Voltage 0.55mV Typ.
Diagrams

| Image | Part No | Mfg | Description | ![]() |
Pricing (USD) |
Quantity | ||||||||||||
|---|---|---|---|---|---|---|---|---|---|---|---|---|---|---|---|---|---|---|
![]() |
![]() LT1014CN |
![]() Texas Instruments |
![]() Operational Amplifiers - Op Amps Quad Precision |
![]() Data Sheet |
![]()
|
|
||||||||||||
![]() |
![]() LT1014CN#PBF |
![]() |
![]() IC PRECISION OP-AMP QUAD 14-DIP |
![]() Data Sheet |
![]()
|
|
||||||||||||
![]() |
![]() LT1014CNE4 |
![]() Texas Instruments |
![]() Operational Amplifiers - Op Amps Quad Precision Op Amp |
![]() Data Sheet |
![]()
|
|
||||||||||||
(China (Mainland))










