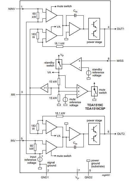
Product Summary
The TDA1519C is a stereo power amplifier. For the TDA1519C (SOT418-3), the heatsink is positioned on top of the package, which allows an external heatsink to be mounted on top. The heatsink of the TDA1519C (SOT397-1) is facing the PCB, allowing the heatsink to be soldered onto the copper area of the PCB.
Parametrics
TDA1519C absolute maximum ratings: (1)supply voltage: 17.5V; (2)AC and DC short-circuit-safe voltage: 17.5V; (3)reverse polarity voltage: 6V; (4)energy handling capabilitya at outputs: 200mJ; (5)non-repetitive peak output current: 6A; (6)total power dissipation: 25W; (7)junction temperature: 150℃; (8)storage temperature: -55 to 150℃.
Features
TDA1519C features: (1)Requires very few external components for Bridge-Tied Load (BTL) operation; (2)Stereo or BTL application; (3)High output power; (4)Low offset voltage at output (important for BTL applications); (5)Fixed gain; (6)Good ripple rejection; (7)Mute/standby switch; (8)Load dump protection; (9)AC and DC short-circuit safe to ground and VP; (10)Thermally protected; (11)Reverse polarity safe; (12)Capability to handle high energy on outputs (VP = 0 V).
Diagrams

| Image | Part No | Mfg | Description |  | Pricing (USD) | Quantity | ||||
|---|---|---|---|---|---|---|---|---|---|---|
|  |  TDA1519C |  Other |  |  Data Sheet |  Negotiable |  | ||||
|  |  TDA1519C/N3,112 |  |  IC AMP AUDIO PWR 12W STER 9SIL |  Data Sheet |  Negotiable |  | ||||
|  |  TDA1519C/N3C,112 |  NXP Semiconductors |  Audio Amplifiers CARRADIO POWER AMPS |  Data Sheet |  Negotiable |  | ||||
|  |  TDA1519CJ/N3C |  NXP Semiconductors |  Audio Amplifiers 2X11W/1X22W AUDIO |  Data Sheet |  Negotiable |  | ||||
|  |  TDA1519C/N3C |  NXP Semiconductors |  Audio Amplifiers CARRADIO POWER AMPS |  Data Sheet |  Negotiable |  | ||||
|  |  TDA1519CJ/N3,112 |  |  IC AMP AUDIO PWR 22W MONO B 9SIL |  Data Sheet |  Negotiable |  | ||||
|  |  TDA1519CSP/N3C-T |  NXP Semiconductors |  Audio Amplifiers 2X11 W/1X22W AUDIO POWER AMP |  Data Sheet |  Negotiable |  | ||||
|  |  TDA1519CSP/N3C,118 |  NXP Semiconductors |  Audio Amplifiers 2X11 W/1X22W AUDIO |  Data Sheet |  Negotiable |  | ||||
 (China (Mainland))
 (China (Mainland)) 
                         
                        
 
                                    




