Product Summary
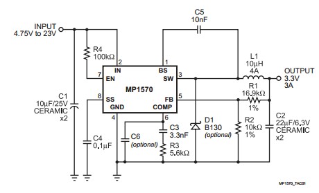
The MP1570DN is a 3A, 23V, 340KHz synchronous rectified step-down converter. The device integrates 100mΩ MOSFETS that provide 3A continuous load current over a wide operating input voltage of 4.75V to 23V. Current mode control provides fast transient response and cycle-by-cycle current limit. Its applications include Distributed Power Systems, Pre-Regulator for Linear Regulators, Notebook Computers.
Parametrics
MP1570DN absolute maximum ratings: (1)supply voltage: -0.3 to 26V; (2)boost voltage: -0.3 to VSW+6V; (3)Switch voltage: -1 to VIN+0.3V; (4)Junction temperature: 150℃; (5)lead temperature: 260℃; (6)storage temperature: -65 to 150℃.
Features
MP1570DN features: (1)3A Output Current; (2)Wide 4.75V to 23V Operating Input Range; (3)Integrated 100mΩ Power MOSFET Switches; (4)Output Adjustable from 1.23V to 20V; (5)Up to 95% Efficiency; (6)Programmable Soft-Start; (7)Stable with Low ESR Ceramic Output Capacitors; (8)Fixed 340KHz Frequency; (9)Cycle-by-Cycle Over Current Protection; (10)Input Under Voltage Lockout; (11)Thermally Enhanced 8-Pin SOIC Package.
Diagrams

(China (Mainland))






