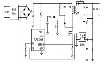
Product Summary
The AP8263 is a highly integrated current mode PWM control IC optimized for high performance, low standby power and cost effective offline flyback converter applications in sub 30W range. PWM switching frequency at normal operation is externally programmable and trimmed to tight range. At no load or light load condition, the IC operates in extended burst mode to minimize switching loss. Its applications include Offline AC/DC flyback converter for Battery Charger, Power Adaptor, Set-Top Box Power Supplies.
Parametrics
AP8263 absolute maximum ratings: (1)VDD to GND voltage: 28V; (2)VDD clamp current: 10mA; (3)VDD clamp voltage: 28V; (4)storage temperature: -55 to 160℃; (5)junction temperature: -20 to 150℃; (6)operating ambient temperature: -20 to 85℃; (7)VDD voltage: 10 to 27V.
Features
AP8263 features: (1)Proprietary Frequency Shuffling Technology for Improved EMI Performance; (2)Extended Burst Mode Control For Improved Efficiency and Minimum Standby Power Design; (3)Audio Noise Free Operation; (4)External Programmable PWM Switching Frequency; (5)Internal Synchronized Slope Compensation; (6)Low VDD Startup Current and Low Operating Current (1.4mA); (7)Leading Edge Blanking on Current Sense Input; (8)Owning soft start-up function; (9)Good Protection Coverage With Auto Self-Recovery.
Diagrams

(China (Mainland))






