Product Summary
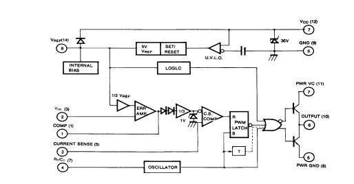
The UC3844D is a SMPS controller. It is specially designed for Off-Line and DC to DC converter applications with minimum external components. The UC3844D features a trimmed oscillator for precise duty cycle control, a temperature compensated reference, high gain error amplifier, current sensing comparator and a high current totempole output for driving a Power MOSFET.
Parametrics
UC3844D absolute maximum ratings: (1)Supply voltage: 30V; (2)output current: 1A; (3)analog inputs: -0.3 to 6.3V; (4)error amp output sink current: 10mA; (5)power dissipation: 1200mW; (6)power dissipation: 460mW; (7)storage temperature range: -65 to 150℃; (8)lead temperature: 300℃.
Features
UC3844D features: (1)Low Start up Current; (2)Maximum Duty Clamp; (3)UVLO With Hysteresis; (4)Operating Frequency up to 500KHz.
Diagrams

| Image | Part No | Mfg | Description | ![]() |
Pricing (USD) |
Quantity | ||||||||||||
|---|---|---|---|---|---|---|---|---|---|---|---|---|---|---|---|---|---|---|
![]() |
![]() UC3844D |
![]() Texas Instruments |
![]() Current Mode PWM Controllers Crnt-Mode PWM Cntrlr |
![]() Data Sheet |
![]()
|
|
||||||||||||
![]() |
![]() UC3844D1 |
![]() Fairchild Semiconductor |
![]() Current Mode PWM Controllers Current Mode PWM Control IC |
![]() Data Sheet |
![]() Negotiable |
|
||||||||||||
![]() |
![]() UC3844D1X |
![]() Fairchild Semiconductor |
![]() Current Mode PWM Controllers Current Mode PWM Control IC |
![]() Data Sheet |
![]() Negotiable |
|
||||||||||||
![]() |
![]() UC3844D8G4 |
![]() Texas Instruments |
![]() Current Mode PWM Controllers Current-Mode PWM Controller |
![]() Data Sheet |
![]()
|
|
||||||||||||
![]() |
![]() UC3844DR2 |
![]() ON Semiconductor |
![]() Other Power Management 52kHz 1A Current PWM |
![]() Data Sheet |
![]() Negotiable |
|
||||||||||||
![]() |
![]() UC3844DR2G |
![]() ON Semiconductor |
![]() Other Power Management 52kHz 1A Current PWM w/48% Duty Cycle Max |
![]() Data Sheet |
![]() Negotiable |
|
||||||||||||
![]() |
![]() UC3844DTR |
![]() Texas Instruments |
![]() Current Mode PWM Controllers Current-Mode PWM Controller |
![]() Data Sheet |
![]()
|
|
||||||||||||
![]() |
![]() UC3844DX |
![]() Fairchild Semiconductor |
![]() Current Mode PWM Controllers Current Mode PWM Control IC |
![]() Data Sheet |
![]() Negotiable |
|
||||||||||||
(China (Mainland))









